3.1. IBM Cloud IAM
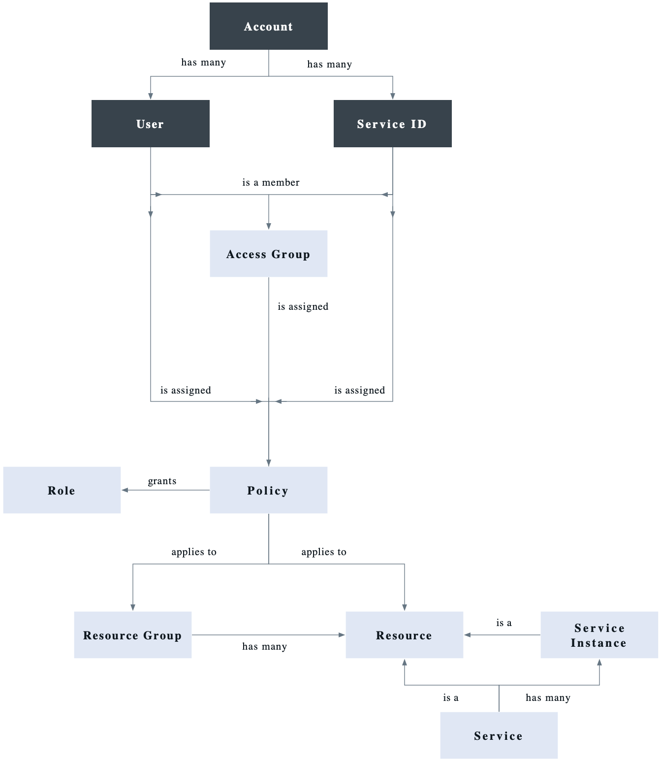
IBM Cloud Identity and Access Management(IAM)을 사용하면 사용자를 인증하고 리소스에 대한 접근을 제어할 수 있습니다.
필요에 따라 한 번에 둘 이상의 리소스에 대한 접근을 제어할 수 있도록 리소스 그룹을 구성할 수도 있습니다.
3.2. 사용자 초대하기
ZCP/ZDB를 구성하기 위해서는 ZCP/ZDB Admin 사용자를 추가해야 합니다.
사용자를 초대(추가)하는 방법은 아래의 URL에서 확인할 수 있습니다.
입력 내용
[사용자]
- 이메일 주소 : zservice@sk.com
[엑세스]
- 다음 대상에 액세스 권한 지정 : 리소스 그룹
- 리소스 그룹 : Default (별도의 리소스 그룹을 생성했다면, 해당 리소스 그룹 선택)
- 리소스 그룹에 액세스 권한 지정 : 관리자
[클래식 인프라 액세스]
- 사용자 프로파일 : 수퍼유저
사용자 초대가 정확하게 되었는지 확인하시기 바랍니다.
3.3. 액세스 정책 설정하기
ZCP/ZDB를 설치하기 위해서는 ZCP/ZDB Admin 계정에 아래 리소스에 대한 접근 권한을 설정해야 합니다.
설정 방법은 아래의 URL(리소스에 액세스)에서 확인할 수 있습니다.
서비스를 다중으로 설정할 수 없으므로, 아래 4개의 서비스에 대하여 아래 과정을 반복하여 수행해야 합니다.
- Kubernetes Service
- Container Registry
- Monitoring
- Cloud Object Storage
설정 항목
- 서비스: Kubernetes Service, Cloud Object Storage, Container Registry, Monitoring
- 지역: 모든 지역
- 서비스 인스턴스: 모든 서비스 인스턴스
- 역할 선택
- 플랫폼 액세스 역할 지정: 관리자
- 서비스 액세스 역할 지정: 관리자
- Kubernetes Service
- Cloud Object Storage
- Container Registry
- Monitoring
액세스 정책 설정이 정확하게 되었는지 확인하시기 바랍니다.






